How to Offset $1M in Capital Gains; UAE & USA Top List for Millionaire Migration; Substack Overtakes Two News Giants
PLUS, a magazine ad from 1996 accurately predicted the future - and that's not a good thing.
๐ Guy on WallStreetBets Lost $1.2M, But He Has a Plan..


๐ฎ Magazine Ad from 1996 Predicts the Future

Well, they were spot on w the burger and fries. ๐
โ๏ธ Air Conditioning in Europe vs. U.S.A.
People are saying Europeโs lack of Air Conditioning (AKA AirCon) is causing mucho death.

They might be onto something.
โ๏ธ UAE & USA Top List for Millionaire Migration

UAE is hoarding millionaires. ๐คฃ
Check out this piece I did on the topic a few months ago ๐
๐ฎ๐น Italyโs Population Pyramid, 1950-2100
๐ฏ Burj Khalifa vs. Vatican City

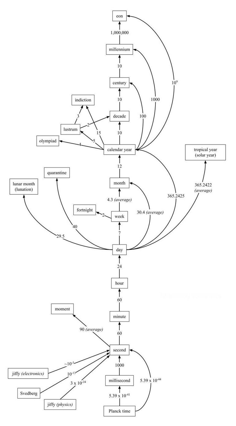
๐ฐ๏ธ A Map of How We Slice Time

๐ฌ Nobel Prizes in STEM by Country

๐ฐ Substack Tops Two News Giants


I can tell you that my substack is doing about 40,000 views per month rn. Pretty solid imho considering I just started it like 6 months ago.
If you wanna help me make it make it 40,001 views per month, forward this to a friend! ๐
๐บ๐ธ Black Population in America (1900 vs. 2020)

๐ถ Share of Europeans Who Think the Rich Should Get Taxed More

โ๏ธ Boeing vs. Airbus Market Cap Journey

๐ถ Banger of the Day
Booty Wurk is one of T-Painโs most under-appreciated songs. This 2012 banger has a wonderful music video that features Kevin Hart and lofi aesthetic that I really like.
T-Pain - Booty Wurk (One Cheek At a Time) ft. Joey Galaxy
*make sure to wait for the drop
SIDE NOTE: On Instagram, we pair each post with a song that bangs. A lot of people donโt know that we have a comprehensive Spotify playlist with every song we ever played. Click here to check it out. ๐ถ
It is once again time for me to ask for your support.
Iโm just getting started with this newsletter. All I ask is that you tell a friend. Or better yet, just sign them up.
๐ Hereโs a link to do that:
https://www.wehavethedata.net/subscribe
*might need use incognito mode










